Задание 3 Параграф 12 ГДЗ Мякишев 10 класс (Физика)
Решение #1

Рассмотрим вариант решения задания из учебника Мякишев, Буховцев 10 класс, Просвещение:
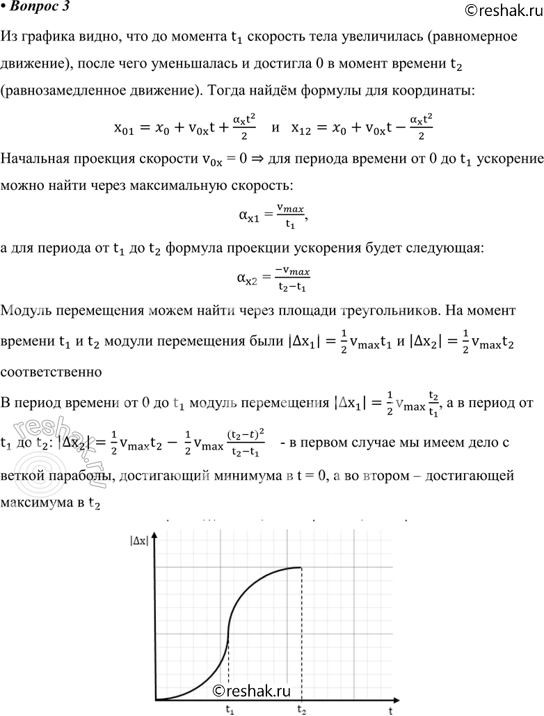
3. На рисунке 1.50 показан график зависимости проекции скорости тела от времени. Постройте график зависимости модуля перемещения от времени.
Похожие решебники
Популярные решебники 10 класс Все решебники
*К сожалению, временные проблемы с публикацией комментариев с мобильных устройств.