Задание 1 Параграф 14 ГДЗ Мякишев 10 класс (Физика)
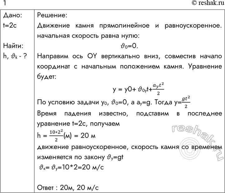
Решение #1
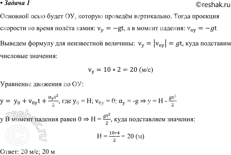
Решение #2
Решение #3

Рассмотрим вариант решения задания из учебника Мякишев, Буховцев 10 класс, Просвещение:
1. Камень, упав с обрыва, достиг поверхности воды через 2 с. Чему равна высота обрыва? Определите модуль конечной скорости камня.
Похожие решебники
Популярные решебники 10 класс Все решебники
*К сожалению, временные проблемы с публикацией комментариев с мобильных устройств.