Задание 2 Параграф 12 ГДЗ Мякишев 10 класс (Физика)
Решение #1
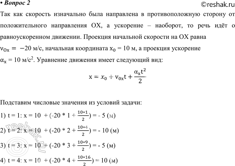
Решение #2
Решение #3

Рассмотрим вариант решения задания из учебника Мякишев, Буховцев 10 класс, Просвещение:
2. В точке с координатой х0 = 10 м тело имело скорость v0 = 20 м/с, направленную противоположно положительному направлению оси ОХ. Ускорение тела направлено противоположно вектору начальной скорости, а его модуль равен 10 м/с2. Определите координату тела в моменты времени 1, 2, 3, 4 с от начала отсчёта.
Похожие решебники
Популярные решебники 10 класс Все решебники
*К сожалению, временные проблемы с публикацией комментариев с мобильных устройств.