Задание 3 Параграф 14 ГДЗ Мякишев 10 класс (Физика)
Решение #1
Решение #2

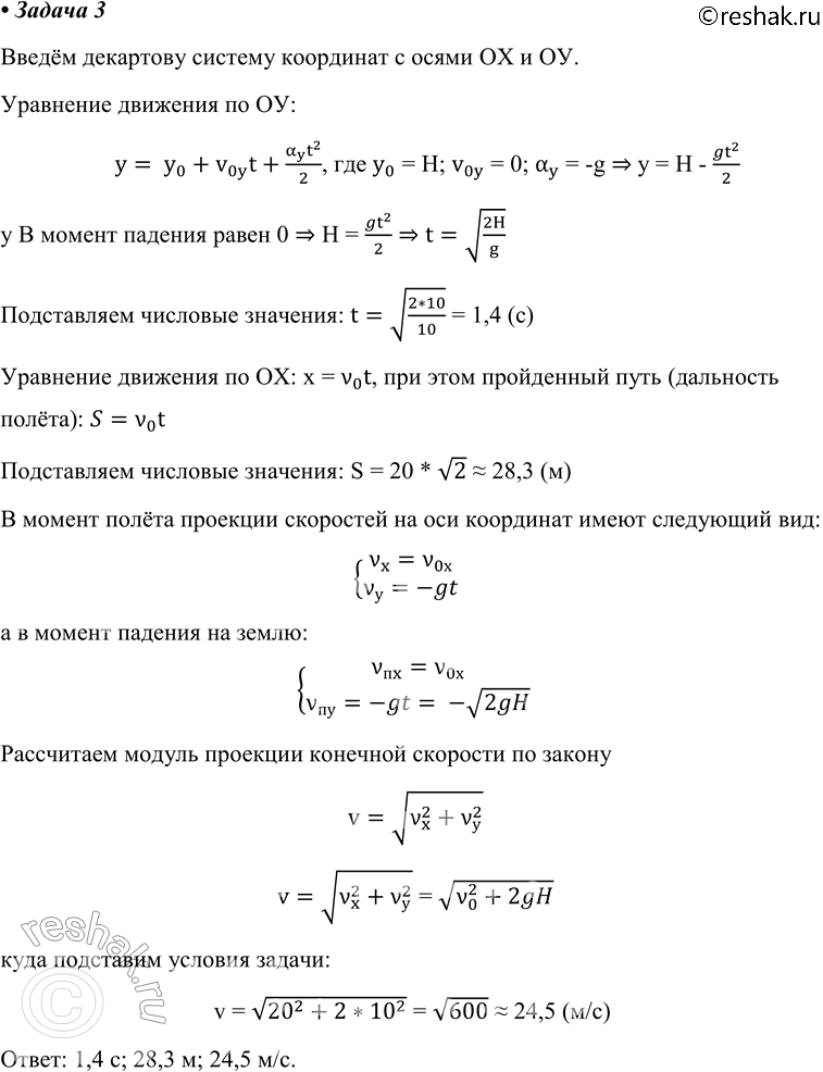
Рассмотрим вариант решения задания из учебника Мякишев, Буховцев 10 класс, Просвещение:
3. Камень брошен горизонтально со скоростью 20 м/с с высоты 10 м относительно земли. Определите время полёта, дальность полёта и скорость камня в момент падения на землю.
Похожие решебники
Популярные решебники 10 класс Все решебники
*К сожалению, временные проблемы с публикацией комментариев с мобильных устройств.