Упр.1212 ГДЗ Мерзляк Полонский 5 класс (Математика)
Решение #1 (Учебник 2024)
Решение #2 (Учебник 2024)
Решение #3 (Учебник 2019)
Решение #4 (Учебник 2019)

Рассмотрим вариант решения задания из учебника Мерзляк, Полонский, Якир 5 класс, Просвещение:
Запишите в виде десятичной дроби частное:
1) 28 : 10; 4) 2 648 : 100; 7) 674 : 1 000;
2) 7 : 10; 5) 8 351 : 1 000; 8) 74 : 1 000;
3) 456 : 100; 6) 3 590 : 1 000; 9) 4 : 1 000.
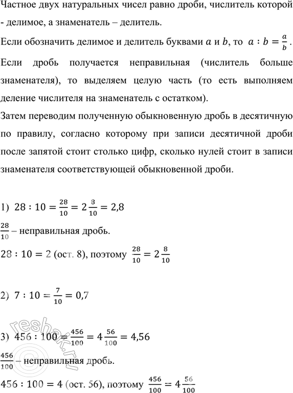
Частное двух натуральных чисел равно дроби, числитель которой - делимое, а знаменатель – делитель.
Если обозначить делимое и делитель буквами a и b, то a:b=a/b .
Если дробь получается неправильная (числитель больше знаменателя), то выделяем целую часть (то есть выполняем деление числителя на знаменатель с остатком).
Затем переводим полученную обыкновенную дробь в десятичную по правилу, согласно которому при записи десятичной дроби после запятой стоит столько цифр, сколько нулей стоит в записи знаменателя соответствующей обыкновенной дроби.
1) 28:10=28/10=2 8/10=2,8
28/10 – неправильная дробь.
28:10=2 (ост. 8), поэтому 28/10=2 8/10
2) 7:10=7/10=0,7
3) 456:100=456/100=4 56/100=4,56
456/100 – неправильная дробь.
456:100=4 (ост. 56), поэтому 456/100=4 56/100
4) 2 648:100=(2 648)/100=26 48/100=26,48
(2 648)/100 – неправильная дробь.
2 648:100=26 (ост. 48), поэтому (2 648)/100=26 48/100
5) 8 351:1 000=(8 351)/(1 000)=8 351/(1 000)=8,351
(8 351)/(1 000) – неправильная дробь.
8 351:1 000=8 (ост. 351), поэтому (8 351)/(1 000)=8 351/1 000
6) 3 590:1 000=(3 590)/(1 000)=3 590/(1 000)=3,590
(3 590)/(1 000) – неправильная дробь.
3 590:1 000=3 (ост. 590), поэтому (3 590)/(1 000)=3 590/1 000
7) 674:1 000=674/1 000=0,674
8) 74:1 000=74/1 000=0,074
9) 4:1 000=4/(1 000)=0,004
Если в числителе обыкновенной дроби стоит меньше цифр, чем нулей в знаменателе этой дроби, то при записи десятичной дроби после запятой добавляют нули, а за ними пишут цифры из числителя, причём нулей добавляют столько, чтобы общее количество цифр, записанных после запятой, равнялось количеству нулей в знаменателе соответствующей обыкновенной дроби.
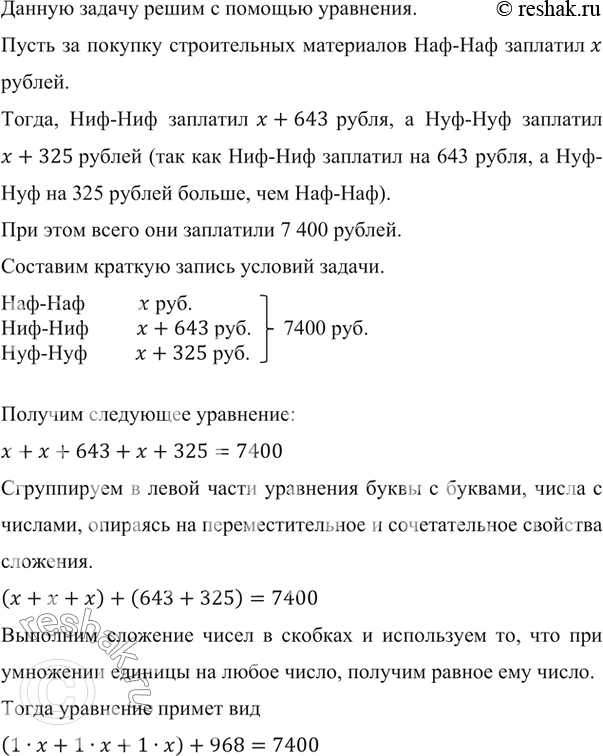
Ниф-Ниф, Нуф-Нуф и Наф-Наф купили строительные материалы для ремонта своих домиков, потратив на их приобретение 7 400 р. Найдите затраты каждого поросёнка, если Ниф-Ниф заплатил на 643 р., а Нуф-Нуф — на 325 р. больше, чем Наф-Наф.
Похожие решебники
Популярные решебники 5 класс Все решебники
*размещая тексты в комментариях ниже, вы автоматически соглашаетесь с пользовательским соглашением