Упр.1218 ГДЗ Мерзляк Полонский 5 класс (Математика)
Решение #1 (Учебник 2024)
Решение #2 (Учебник 2024)
Решение #3 (Учебник 2019)

Рассмотрим вариант решения задания из учебника Мерзляк, Полонский, Якир 5 класс, Просвещение:
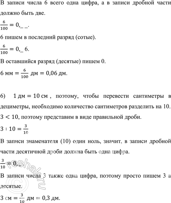
Выразите в дециметрах и запишите в виде десятичной дроби:
1) 48 см; 2) 424 см; 3) 8 см 6 мм; 4) б мм; 5) 3 см.
Ёжик Остроколючкин собрал 49 кг грибов. Белых грибов оказалось в 8 раз больше, чем маслят, а маслят — в 5 раз меньше, чем опят. Ёжик отнёс грибы на рынок и продал их: белые грибы — по 125 р. за килограмм, маслята — по 100 р., а опята — по 68 р. Сколько денег заработал Остроколючкин?
Похожие решебники
Популярные решебники 5 класс Все решебники
*размещая тексты в комментариях ниже, вы автоматически соглашаетесь с пользовательским соглашением