Упр.1215 ГДЗ Мерзляк Полонский 5 класс (Математика)
Решение #1 (Учебник 2024)
Решение #2 (Учебник 2024)
Решение #3 (Учебник 2019)
Решение #4 (Учебник 2019)

Рассмотрим вариант решения задания из учебника Мерзляк, Полонский, Якир 5 класс, Просвещение:
Запишите число в виде обыкновенной дроби или смешанного числа:
1) 4,9; 3) 1,567; 5) 0,043; 7) 5,06;
2) 8,95; 4) 0,2; 6) 0,008; 8) 12,018.
При переводе десятичной дроби в обыкновенную, число, которое идёт до запятой, будет целой частью смешанного числа.
Запись дробной части десятичной дроби содержит столько цифр, сколько нулей в записи знаменателя соответствующей обыкновенной дроби.
1) В записи дробной части одна цифра.
Значит, в записи знаменателя будет один ноль (то есть запишем число 10).
Целая часть остаётся такой же.
4,9=4 9/10
2) В записи дробной части две цифры. Значит, в записи знаменателя будет два нуля (то есть запишем число 100).
Целая часть остаётся такой же.
8,95=8 95/100
3) В записи дробной части три цифры.
Значит, в записи знаменателя будет три нуля (то есть запишем число 1000).
Целая часть остаётся такой же.
1,567=1 567/1000
4) В записи дробной части одна цифра.
Значит, в записи знаменателя будет один ноль (то есть запишем число 10).
Целая часть остаётся такой же (ноль писать не принято).
0,2=2/10
5) В записи дробной части три цифры.
Значит, в записи знаменателя будет три нуля (то есть запишем число 1000).
Целая часть остаётся такой же (ноль писать не принято).
Дробная часть начинается с нуля, его нужно убрать (то есть в числитель пишем не 043, а просто 43).
0,043=43/1000
6) В записи дробной части три цифры.
Значит, в записи знаменателя будет три нуля (то есть запишем число 1000).
Целая часть остаётся такой же (ноль писать не принято).
Дробная часть начинается с нулей, их нужно убрать (то есть в числитель пишем не 008, а просто 8).
0,008=8/1000
7) В записи дробной части две цифры.
Значит, в записи знаменателя будет два нуля (то есть запишем число 100).
Целая часть остаётся такой же.
Дробная часть начинается с нуля, его нужно убрать (то есть в числитель пишем не 06, а просто 6).
5,06=5 6/100
8) В записи дробной части три цифры.
Значит, в записи знаменателя будет три нуля (то есть запишем число 1000).
Целая часть остаётся такой же.
Дробная часть начинается с нуля, его нужно убрать (то есть в числитель пишем не 018, а просто 18).
12,018=12 18/1000
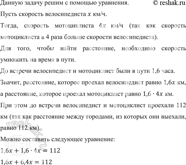
Из двух городов, расстояние между которыми равно 112 км, навстречу друг другу одновременно выехали мотоциклист и велосипедист. Найдите скорость каждого из них, если они встретились через 1,6 ч после выезда и скорость мотоциклиста в 4 раза больше скорости велосипедиста.
Похожие решебники
Популярные решебники 5 класс Все решебники
*К сожалению, временные проблемы с публикацией комментариев с мобильных устройств.