Упр.1209 ГДЗ Мерзляк Полонский 5 класс (Математика)
Решение #1 (Учебник 2024)
Решение #2 (Учебник 2019)
Решение #3 (Учебник 2019)

Рассмотрим вариант решения задания из учебника Мерзляк, Полонский, Якир 5 класс, Просвещение:
Запишите в виде десятичной дроби:
1) 7/10;
2) 27/100;
3) 9 83/100;
4) 18 45/1000;
5) 12/10000;
6) 1 1/10;
7) 1 1/100;
8) 1 1/1000.
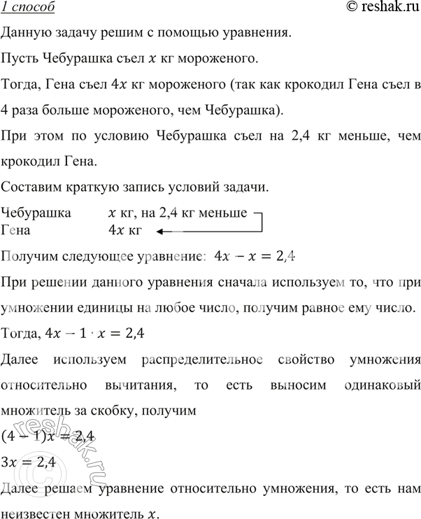
Крокодил Гена съел в 4 раза больше мороженого, чем Чебурашка. Сколько мороженого съел каждый из них, если Чебурашка съел на 2,4 кг меньше, чем крокодил Гена?
Похожие решебники
Популярные решебники 5 класс Все решебники
*К сожалению, временные проблемы с публикацией комментариев с мобильных устройств.