Задание 1 Параграф 12 ГДЗ Мякишев 10 класс (Физика)
Решение #1
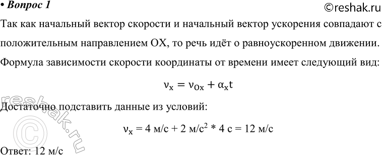
Решение #2

Рассмотрим вариант решения задания из учебника Мякишев, Буховцев 10 класс, Просвещение:
1. Тело движется вдоль координатной оси ОХ. Направления начальной скорости и ускорения совпадают с положительным направлением оси, а их модули равны v0 = 4 м/с, а = 2 м/с2. Определите скорость через 4 с от начала отсчёта времени.
Похожие решебники
Популярные решебники 10 класс Все решебники
*К сожалению, временные проблемы с публикацией комментариев с мобильных устройств.