Задание ЕГЭ 1 Параграф 11 ГДЗ Мякишев 10 класс (Физика)
Решение #1

Рассмотрим вариант решения задания из учебника Мякишев, Буховцев 10 класс, Просвещение:
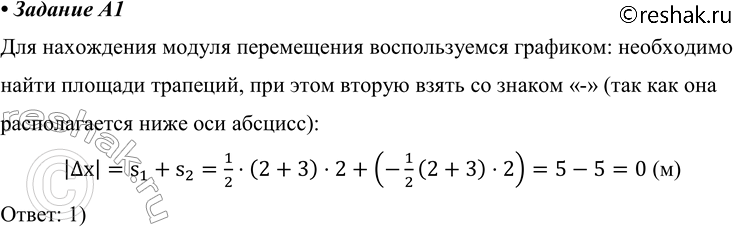
A1 На графике изображена зависимость проекции скорости точки, движущейся вдоль оси ОХ, от времени. Чему равен модуль перемещения точки к моменту времени t = 6с?
1) 0
2) 6 м
3) 8 м
4) 10 м
Похожие решебники
Популярные решебники 10 класс Все решебники
*К сожалению, временные проблемы с публикацией комментариев с мобильных устройств.