Упр.12.17 ГДЗ Лукашик 7-9 класс по физике (Физика)
Решение #1

Рассмотрим вариант решения задания из учебника Лукашик, Иванова 7 класс, Просвещение:
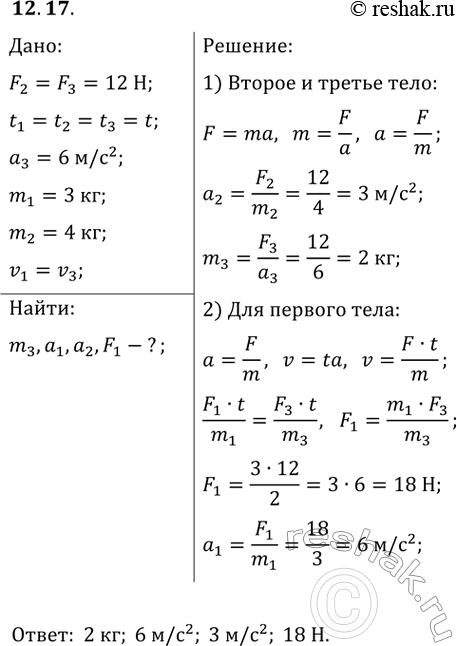
12.17. Три тела массами m_1, m_2 и m_3 выводятся из состояния покоя за одно и то же время под действием сил F_1, F_2 и F_3, причём m_1 = 3 кг, m_2 = 4 кг, ускорение а_3 = 6 м/с в квадрате, F_2 = F_3 = 12 Н, а скорость v_1 = v_3. Определите массу m_3 третьего тела, ускорения а_1 и а_2, силу F_1.
Популярные решебники 7 класс Все решебники
*К сожалению, временные проблемы с публикацией комментариев с мобильных устройств.