Упр.12.14 ГДЗ Лукашик 7-9 класс по физике (Физика)
Решение #1

Рассмотрим вариант решения задания из учебника Лукашик, Иванова 7 класс, Просвещение:
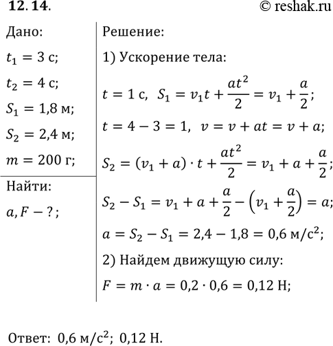
12.14. Под действием постоянной силы за третью секунду движения тело массой 200 г прошло путь 1,8 м, а за четвёртую секунду — путь 2,4 м. Определите ускорение и силу, сообщающую телу ускорение.
Популярные решебники 7 класс Все решебники
*К сожалению, временные проблемы с публикацией комментариев с мобильных устройств.