Упр.12.16 ГДЗ Лукашик 7-9 класс по физике (Физика)
Решение #1

Рассмотрим вариант решения задания из учебника Лукашик, Иванова 7 класс, Просвещение:
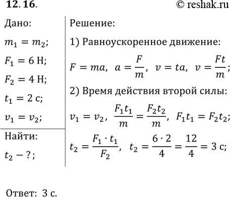
12.16. На одно из двух тел одинаковой массы в течение 2 с действует сила F_1 = 6 Н. На другое тело действует сила F_2 = 4 Н. В результате действия этих сил тела, выведенные из состояния покоя, приобретают одинаковую скорость. Определите время действия силы F_2.
Популярные решебники 7 класс Все решебники
*К сожалению, временные проблемы с публикацией комментариев с мобильных устройств.