Упр.12.22 ГДЗ Лукашик 7-9 класс по физике (Физика)
Решение #1

Рассмотрим вариант решения задания из учебника Лукашик, Иванова 7 класс, Просвещение:
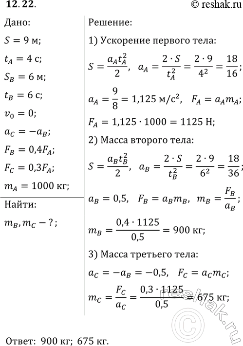
12.22. Графики зависимости координаты х от времени t для трёх автомобилей А, В и С, движущихся по прямому шоссе, представлены на рисунке. На автомобиль А массой 1000 кг действует сила F_A. Определите массы автомобилей В и С, если на них действуют силы F_B = 0,4F_A и FC = 0,3F_A соответственно.
Популярные решебники 7 класс Все решебники
*К сожалению, временные проблемы с публикацией комментариев с мобильных устройств.