Упр.12.9 ГДЗ Лукашик 7-9 класс по физике (Физика)
Решение #1

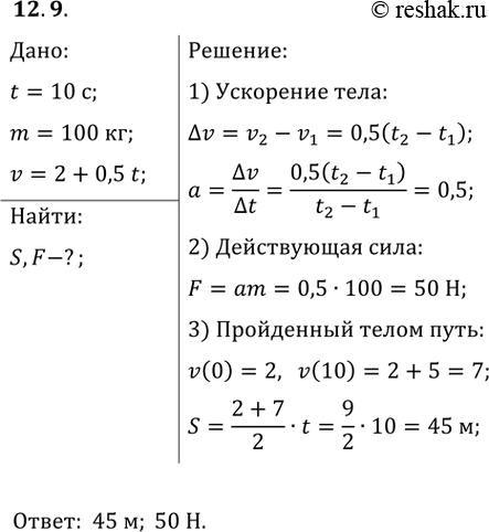
Рассмотрим вариант решения задания из учебника Лукашик, Иванова 7 класс, Просвещение:
На некотором прямолинейном участке пути скорость тела массой 100 кг изменяется по закону v=2+0,5t, где все единицы выражены в СИ. Определите путь, пройденный телом за 10 с, и равнодействующую сил, действующих на тело.
Популярные решебники 7 класс Все решебники
*К сожалению, временные проблемы с публикацией комментариев с мобильных устройств.