Задание ЕГЭ 4 Параграф 10 ГДЗ Мякишев 10 класс (Физика)
Решение #1

Рассмотрим вариант решения задания из учебника Мякишев, Буховцев 10 класс, Просвещение:
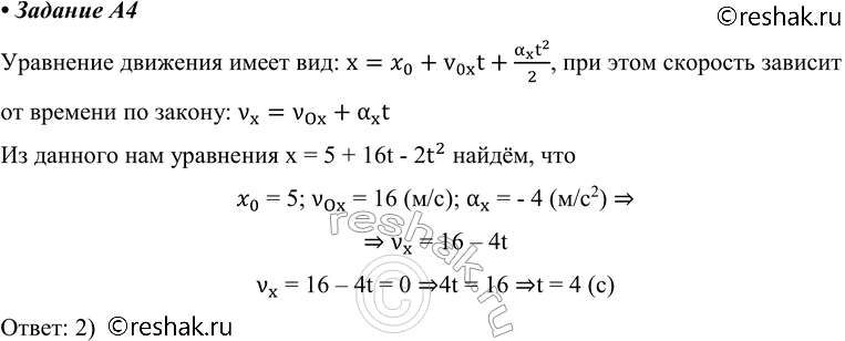
A4 Зависимость координаты от времени для некоторой точки описывается уравнением х = 5 + 16t - 2t2. В какой момент времени проекция скорости точки на ось ОХ равна нулю?
1) 8 с
2) 4 с
3) 3 с
4) 0 с
Похожие решебники
Популярные решебники 10 класс Все решебники
*К сожалению, временные проблемы с публикацией комментариев с мобильных устройств.