Задание ЕГЭ 1 Параграф 105 ГДЗ Мякишев 10 класс (Физика)
Решение #1

Рассмотрим вариант решения задания из учебника Мякишев, Буховцев 10 класс, Просвещение:
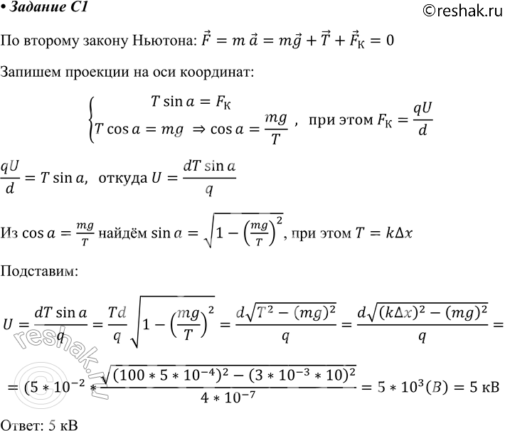
C1 Маленький шарик с зарядом q = 4 * 10^-7 Кл и массой 3 г, подвешенный на невесомой нити с коэффициентом упругости 100 Н/м, находится между вертикальными пластинами воздушного конденсатора (см. рис.). Расстояние между обкладками конденсатора 5 см. Чему равна разность потенциалов между обкладками конденсатора, если удлинение нити 0,5 мм?
Похожие решебники
Популярные решебники 10 класс Все решебники
*К сожалению, временные проблемы с публикацией комментариев с мобильных устройств.