Задание 1 Параграф 105 ГДЗ Мякишев 10 класс (Физика)
Решение #1
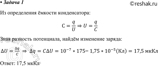
Решение #2
Решение #3

Рассмотрим вариант решения задания из учебника Мякишев, Буховцев 10 класс, Просвещение:
1. Разность потенциалов между обкладками конденсатора ёмкостью 0,1 мкФ изменилась на 175 В. Определите изменение заряда конденсатора.
Похожие решебники
Популярные решебники 10 класс Все решебники
*К сожалению, временные проблемы с публикацией комментариев с мобильных устройств.