Задание 5 Параграф 105 ГДЗ Мякишев 10 класс (Физика)
Решение #1

Рассмотрим вариант решения задания из учебника Мякишев, Буховцев 10 класс, Просвещение:
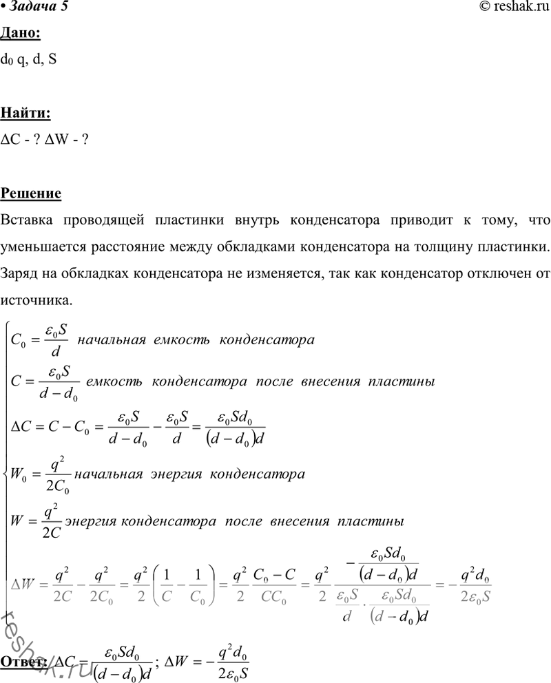
5. В плоский воздушный конденсатор вставляется металлическая пластина толщиной d0. Заряд на обкладках конденсатора q. Конденсатор отключён от источника. Расстояние между пластинами d, площадь пластин S. Определите изменение ёмкости конденсатора и энергии его электрического поля.
Похожие решебники
Популярные решебники 10 класс Все решебники
*К сожалению, временные проблемы с публикацией комментариев с мобильных устройств.