Задание 3 Параграф 105 ГДЗ Мякишев 10 класс (Физика)
Решение #1
Решение #2
Решение #3

Рассмотрим вариант решения задания из учебника Мякишев, Буховцев 10 класс, Просвещение:
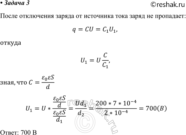
3. Плоский конденсатор зарядили при помощи источника тока напряжением U = 200 В. Затем конденсатор был отключён от этого источника тока. Каким станет напряжение U1 между пластинами, если расстояние между ними увеличить от первоначального d = 0,2 мм до d1 = 0,7 мм?
Похожие решебники
Популярные решебники 10 класс Все решебники
*К сожалению, временные проблемы с публикацией комментариев с мобильных устройств.