Задание 2 Параграф 105 ГДЗ Мякишев 10 класс (Физика)
Решение #1
Решение #2
Решение #3

Рассмотрим вариант решения задания из учебника Мякишев, Буховцев 10 класс, Просвещение:
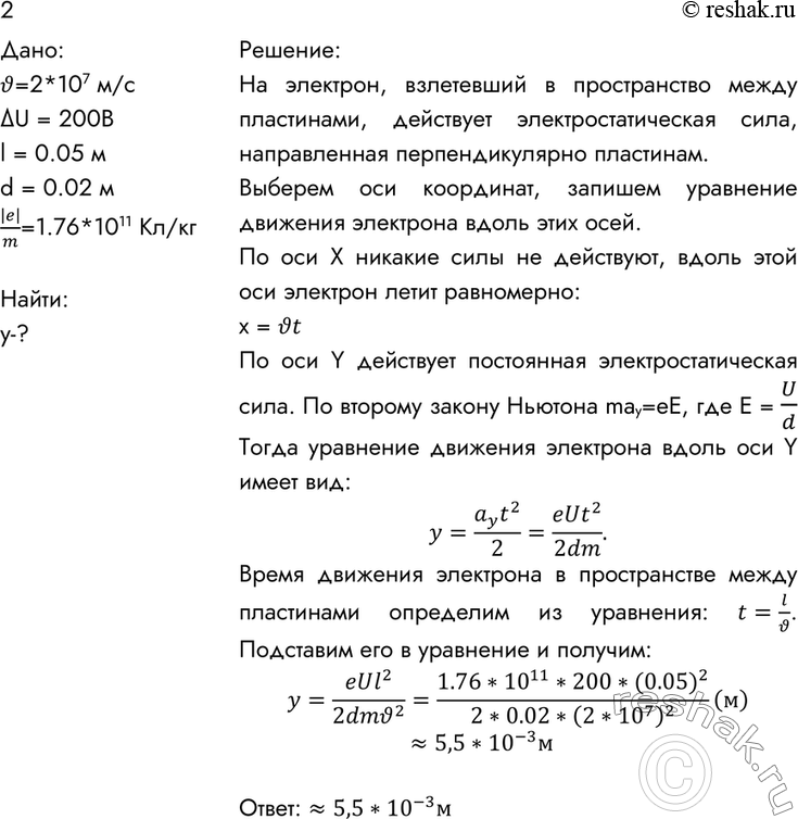
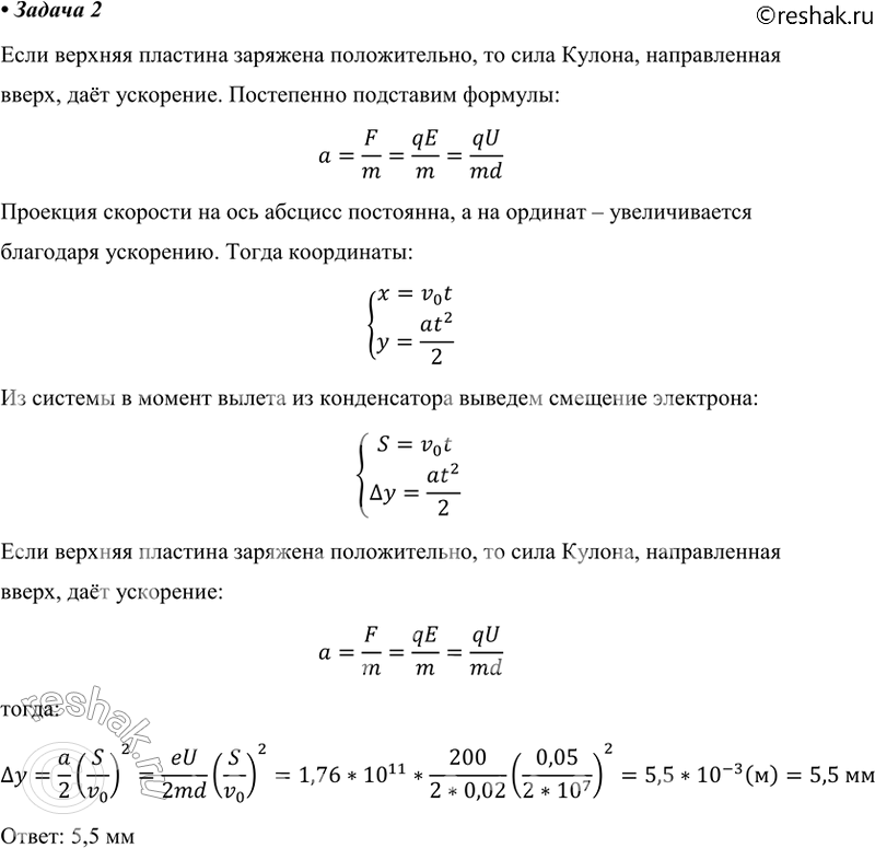
2. В пространство между пластинами плоского конденсатора влетает электрон со скоростью 2 * 10^7 м/с, направленной параллельно пластинам конденсатора. На какое расстояние по направлению к положительно заряженной пластине сместится электрон за время движения внутри конденсатора, если длина конденсатора равна 0,05 м и разность потенциалов между пластинами 200 В? Расстояние между пластинами конденсатора равно 0,02 м. Отношение модуля заряда электрона к его массе равно 1,76 * 10^11 Кл/кг.
Похожие решебники
Популярные решебники 10 класс Все решебники
*К сожалению, временные проблемы с публикацией комментариев с мобильных устройств.