Задание 6 Параграф 102 ГДЗ Мякишев 10 класс (Физика)
Решение #1
Решение #2
Решение #3

Рассмотрим вариант решения задания из учебника Мякишев, Буховцев 10 класс, Просвещение:
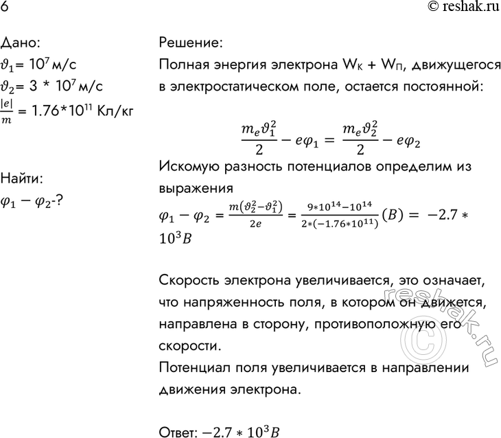
6. У электрона, движущегося в электрическом поле, увеличилась скорость с v1 = 1 * 10^7 м/с до v2 = 3 * 10^7 м/с. Определите разность потенциалов между начальной и конечной точками перемещения электрона. Отношение заряда электрона к его массе e/m = 1,76 * 10^11 Кл/кг.
Похожие решебники
Популярные решебники 10 класс Все решебники
*К сожалению, временные проблемы с публикацией комментариев с мобильных устройств.