Упр.1009 ГДЗ Мерзляк Полонский 5 класс (Математика)
Решение #1 (Учебник 2024)
Решение #2 (Учебник 2019)
Решение #3 (Учебник 2019)

Рассмотрим вариант решения задания из учебника Мерзляк, Полонский, Якир 5 класс, Просвещение:
Вычислите:
1) 3/7 + 4/9;
2) 8/9 - 7/8;
3) 13/15 - 2/3;
4) 20/21 + 3/7;
5) 17/18 - 11/12;
6) 7/16 + 1/6;
7) 2/9 + 5/6;
8) 10/21 + 9/14;
9) 7/9 - 4/15;
10) 9/14 - 3/7 + 15/28;
11) 1/6 + 1/4 - 1/8;
12) 13/18 - 29/45 + 8/15.
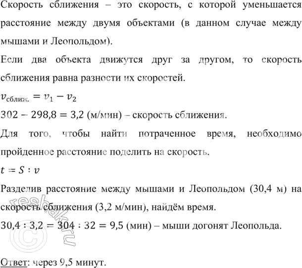
Мыши увидели кота Леопольда на расстоянии 30,4 м и бросились в погоню. Через сколько минут мыши догонят кота, если Леопольд убегает со скоростью 298,8 м/мин, а мыши догоняют его со скоростью 302 м/мин?
Похожие решебники
Популярные решебники 5 класс Все решебники
*размещая тексты в комментариях ниже, вы автоматически соглашаетесь с пользовательским соглашением