Упр.1.93 ГДЗ Дорофеев Суворова 9 класс (Алгебра)
Решение #1

Рассмотрим вариант решения задания из учебника Дорофеев, Суворова, Бунимович 9 класс, Просвещение:
Сравните:
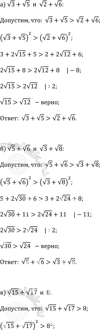
а) v3 + v5 и v2 + v6;
б) v5 + v6 и v3 + v8;
в) v15 + v17 и 8;
г) 16 и v65 + v63;
д) v8 - v2 и v10 - v3;
е) v17 - v6 и v12 - v3;
ж) (v5 - v3) / 2 и (v7 - v5) / 2;
з) (v15 - v14) / 3 и (v14 - v13) / 3;
Совет. Воспользуйтесь рассуждением, приведённым в примере 4.
Популярные решебники 9 класс Все решебники
*К сожалению, временные проблемы с публикацией комментариев с мобильных устройств.