Упр.1.96 ГДЗ Дорофеев Суворова 9 класс (Алгебра)
Решение #1

Рассмотрим вариант решения задания из учебника Дорофеев, Суворова, Бунимович 9 класс, Просвещение:
Докажите разными способами, что при положительных значениях переменных верно неравенство:
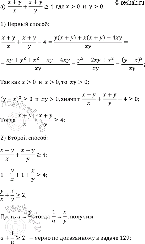
а) (x + y) / x + (x + y) / y ? 4;
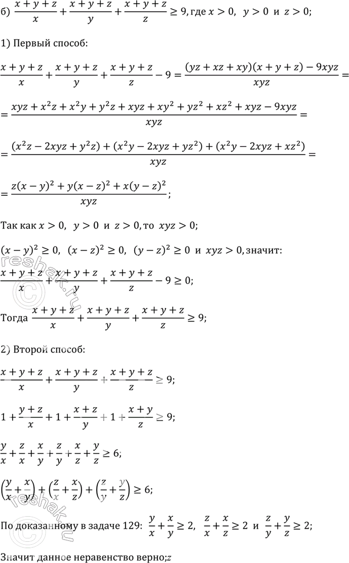
б) (x + y + z) / x + (x + y + z) / y + (x + y + z) / z ? 9.
Подсказка. Способ 1. Составьте разность левой и правой частей.
Способ 2. Выделите из дроби целую часть и воспользуйтесь неравенством, доказанным в упражнении 129.
Популярные решебники 9 класс Все решебники
*К сожалению, временные проблемы с публикацией комментариев с мобильных устройств.