Упр.1.90 ГДЗ Дорофеев Суворова 9 класс (Алгебра)
Решение #1

Рассмотрим вариант решения задания из учебника Дорофеев, Суворова, Бунимович 9 класс, Просвещение:
Докажите разными способами, что:
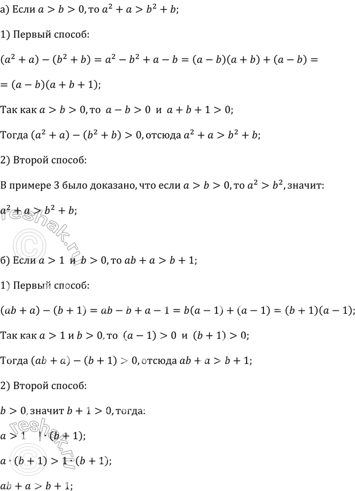
а) если а > b > 0, то а^2 + а > b^2 + b;
б) если а > 1 и b > 0, то ab + а > b + 1.
Подсказка, а) Способ 1. Сравните разность между левой и правой частями неравенства с нулём.
Способ 2. Воспользуйтесь неравенством, доказанным в примере 3.
Популярные решебники 9 класс Все решебники
*размещая тексты в комментариях ниже, вы автоматически соглашаетесь с пользовательским соглашением