🔥ГДЗ под запретом?

Упр.1.18 ГДЗ Виленкин Жохов 6 класс Часть 1, Просвещение (Математика)

Решение #1 (Учебник 2023)

Изображение Первое число равно 9,3, второе в 3 раза меньше первого, а третье больше четвёртого в 1,5 раза. Найдите третье и четвёртое числа, если их среднее арифметическое равно...

Решение #2 (Учебник 2023)

Изображение Первое число равно 9,3, второе в 3 раза меньше первого, а третье больше четвёртого в 1,5 раза. Найдите третье и четвёртое числа, если их среднее арифметическое равно...

Решение #3 (Учебник 2021)

Изображение Первое число равно 9,3, второе в 3 раза меньше первого, а третье больше четвёртого в 1,5 раза. Найдите третье и четвёртое числа, если их среднее арифметическое равно...

Решение #4 (Учебник 2021)

Изображение Первое число равно 9,3, второе в 3 раза меньше первого, а третье больше четвёртого в 1,5 раза. Найдите третье и четвёртое числа, если их среднее арифметическое равно...
Дополнительное изображение

Рассмотрим вариант решения задания из учебника Виленкин, Жохов, Чесноков 6 класс, Просвещение:
При покупке красных гвоздик в упаковках оказалось 35, 26, 39, 28, 20, 26, 29 цветов. Можно ли из всех этих цветов сделать 7 одинаковых букетов?

Первое число равно 9,3, второе в 3 раза меньше первого, а третье больше четвёртого в 1,5 раза. Найдите третье и четвёртое числа, если их среднее арифметическое равно 5,9.
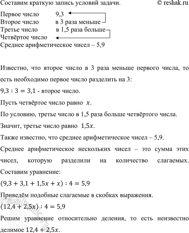
Составим краткую запись условий задачи.
Первое число 9,3
Второе число в 3 раза меньше
Третье число в 1,5 раза больше
Четвёртое число
Среднее арифметическое чисел – 5,9
Известно, что второе число в 3 раза меньше первого числа, то есть необходимо первое число разделить на 3:
9,3:3=3,1 - второе число.
Пусть четвёртое число равно x.
По условию, третье число в 1,5 раза больше четвёртого числа.
Значит, третье число равно 1,5x.
Также известно, что среднее арифметическое чисел – 5,9.
Среднее арифметическое нескольких чисел – это сумма этих чисел, которую разделили на количество слагаемых.
Составим уравнение:
(9,3+3,1+1,5x+x) :4=5,9
Приведём подобные слагаемые в скобках выражения.
(12,4+2,5x) :4=5,9
Решим уравнение относительно деления, то есть неизвестно делимое 12,4+2,5x.
Для того, чтобы найти делимое, необходимо частное умножить на делитель, получим
12,4+2,5x=5,9•4
Или, выполнив умножение,
12,4+2,5x=23,6
Теперь решим уравнение относительно сложения, то есть неизвестно слагаемое 2,5x.
Для того, чтобы найти неизвестное слагаемое, необходимо из суммы вычесть известное слагаемое, получим
2,5x=23,6-12,4
Или, выполнив вычитание,
2,5x=11,2
Неизвестен множитель x.
Для того, чтобы найти неизвестный множитель, необходимо произведение разделить на известный множитель, получим
x=11,2:2,5=112:25
x=4,48 - четвёртое число.
Третье число больше четвёртого в 1,5 раза, получим
4,48•1,5=6,72 - третье число.
Ответ: 6,72 и 4,48.

*Цитирирование задания со ссылкой на учебник производится исключительно в учебных целях для лучшего понимания разбора решения задания.
*К сожалению, временные проблемы с публикацией комментариев с мобильных устройств.