🔥ГДЗ под запретом?

Упр.1.15 ГДЗ Виленкин Жохов 6 класс Часть 1, Просвещение (Математика)

Решение #1 (Учебник 2023)

Изображение По автостраде автомобиль двигался 1 ч со скоростью 110 км/ч, а по шоссе — 2 ч со скоростью 80 км/ч. Чему равна средняя скорость автомобиля на всём пути?Для начала...

Решение #2 (Учебник 2023)

Изображение По автостраде автомобиль двигался 1 ч со скоростью 110 км/ч, а по шоссе — 2 ч со скоростью 80 км/ч. Чему равна средняя скорость автомобиля на всём пути?Для начала...

Решение #3 (Учебник 2021)

Изображение По автостраде автомобиль двигался 1 ч со скоростью 110 км/ч, а по шоссе — 2 ч со скоростью 80 км/ч. Чему равна средняя скорость автомобиля на всём пути?Для начала...

Решение #4 (Учебник 2021)

Изображение По автостраде автомобиль двигался 1 ч со скоростью 110 км/ч, а по шоссе — 2 ч со скоростью 80 км/ч. Чему равна средняя скорость автомобиля на всём пути?Для начала...

Рассмотрим вариант решения задания из учебника Виленкин, Жохов, Чесноков 6 класс, Просвещение:
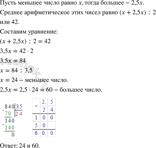
Среднее арифметическое двух чисел равно 42. Чему равны эти числа, если одно из них в 2,5 раза меньше другого?

По автостраде автомобиль двигался 1 ч со скоростью 110 км/ч, а по шоссе — 2 ч со скоростью 80 км/ч. Чему равна средняя скорость автомобиля на всём пути?

Для начала найдём путь, пройденный автомобилем.
Пройденный путь равен скорости движения, умноженной на затраченное время.
Значит, по автостраде автомобиль проехал:
110•1=110 (км) – путь по автостраде.
По шоссе же автомобиль проехал:
80•2=160 (км) – путь по шоссе.
Тогда, общее расстояние, пройденное автомобилем, составило:
110+160=270 (км) - расстояние, пройденное автомобилем.
Время движения автомобиля:
1+2=3 (ч) – время, затраченное на весь путь автомобиля.
Для того, чтобы найти среднюю скорость автомобиля на всём пути, необходимо пройденное расстояние разделить на затраченное время, получим
270:3=90 (км/ч) – средняя скорость автомобиля.
Ответ: 90 км/ч.

*Цитирирование задания со ссылкой на учебник производится исключительно в учебных целях для лучшего понимания разбора решения задания.
*К сожалению, временные проблемы с публикацией комментариев с мобильных устройств.