🔥ГДЗ под запретом?

Упр.1.155 ГДЗ Виленкин Жохов 6 класс Часть 1, Просвещение (Математика)

Решение #1 (Учебник 2023)

Изображение Из одного пункта в противоположных направлениях отправились два велосипедиста, и через 1,5 ч расстояние между ними стало 39 км. С какой скоростью двигались...
Дополнительное изображение

Решение #2 (Учебник 2023)

Изображение Из одного пункта в противоположных направлениях отправились два велосипедиста, и через 1,5 ч расстояние между ними стало 39 км. С какой скоростью двигались...

Решение #3 (Учебник 2021)

Изображение Из одного пункта в противоположных направлениях отправились два велосипедиста, и через 1,5 ч расстояние между ними стало 39 км. С какой скоростью двигались...

Решение #4 (Учебник 2021)

Изображение Из одного пункта в противоположных направлениях отправились два велосипедиста, и через 1,5 ч расстояние между ними стало 39 км. С какой скоростью двигались...

Решение #5 (Учебник 2021)

Изображение Из одного пункта в противоположных направлениях отправились два велосипедиста, и через 1,5 ч расстояние между ними стало 39 км. С какой скоростью двигались...

Рассмотрим вариант решения задания из учебника Виленкин, Жохов, Чесноков 6 класс, Просвещение:
Используя линейку и транспортир, постройте треугольник MNK, у которого:
а) угол М равен 90°, сторона MN равна 7 см и МК равна 5 см;
б) угол М равен 60°, а стороны MN и МК равны по 6 см;
в) угол М равен 135°, а стороны MN и МК равны по 4 см.
Определите вид треугольников.

Из одного пункта в противоположных направлениях отправились два велосипедиста, и через 1,5 ч расстояние между ними стало 39 км. С какой скоростью двигались велосипедисты. если скорость одного из них была на 2 км/ч больше скорости другого?

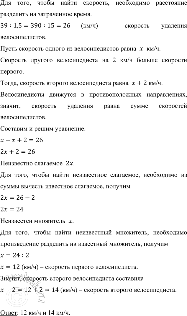
Для того, чтобы найти скорость, необходимо расстояние разделить на затраченное время.
39:1,5=390:15=26 (км/ч) – скорость удаления велосипедистов.
Пусть скорость одного из велосипедистов равна x км/ч.
Скорость другого велосипедиста на 2 км/ч больше скорости первого.
Тогда, скорость второго велосипедиста равна x+2 км/ч.
Велосипедисты движутся в противоположных направлениях, значит, скорость удаления равна сумме скоростей велосипедистов.
Составим и решим уравнение.
x+x+2=26
2x+2=26
Неизвестно слагаемое 2x.
Для того, чтобы найти неизвестное слагаемое, необходимо из суммы вычесть известное слагаемое, получим
2x=26-2
2x=24
Неизвестен множитель x.
Для того, чтобы найти неизвестный множитель, необходимо произведение разделить на известный множитель, получим
x=24:2
x=12 (км/ч) – скорость первого велосипедиста.
Значит, скорость второго велосипедиста составила
x+2=12+2=14 (км/ч) – скорость второго велосипедиста.
Ответ: 12 км/ч и 14 км/ч.

*Цитирирование задания со ссылкой на учебник производится исключительно в учебных целях для лучшего понимания разбора решения задания.
*К сожалению, временные проблемы с публикацией комментариев с мобильных устройств.