🔥ГДЗ под запретом?

Упр.1.100 ГДЗ Виленкин Жохов 6 класс Часть 1, Просвещение (Математика)

Решение #1 (Учебник 2023)

Изображение ) На ферме на зиму было заготовлено 91 ц сена. В марте осталось 2/7 всего запаса, а остальное было скормлено животным. Сколько центнеров сена было скормлено...

Решение #2 (Учебник 2023)

Изображение ) На ферме на зиму было заготовлено 91 ц сена. В марте осталось 2/7 всего запаса, а остальное было скормлено животным. Сколько центнеров сена было скормлено...

Решение #3 (Учебник 2021)

Изображение ) На ферме на зиму было заготовлено 91 ц сена. В марте осталось 2/7 всего запаса, а остальное было скормлено животным. Сколько центнеров сена было скормлено...

Решение #4 (Учебник 2021)

Изображение ) На ферме на зиму было заготовлено 91 ц сена. В марте осталось 2/7 всего запаса, а остальное было скормлено животным. Сколько центнеров сена было скормлено...

Рассмотрим вариант решения задания из учебника Виленкин, Жохов, Чесноков 6 класс, Просвещение:
Известно, что 2/5 массы клубничного варенья составляет сахар. Постройте круговую диаграмму содержания сахара в клубничном варенье.

) На ферме на зиму было заготовлено 91 ц сена. В марте осталось 2/7 всего запаса, а остальное было скормлено животным. Сколько центнеров сена было скормлено животным?
2) В теплице собрали 52 кг огурцов. На продажу в магазин отправили 10/13 всех собранных огурцов, а остальные засолили. Сколько килограммов огурцов засолили?

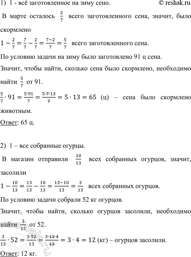
1) 1 - всё заготовленное на зиму сено.
В марте осталось 2/7 всего заготовленного сена, значит, было скормлено
1-2/7=7/7-2/7=(7-2)/7=5/7 всего заготовленного сена.
По условию задачи на зиму было заготовлено 91 ц сена.
Значит, чтобы найти, сколько сена было скормлено, необходимо найти 5/7 от 91.
5/7•91=(5•91)/7=(5•7•13)/7=5•13=65 (ц) – сена было скормлено животным.
Ответ: 65 ц.
2) 1 – все собранные огурцы.
В магазин отправили 10/13 всех собранных огурцов, значит, засолили
1-10/13=13/13-10/13=(13-10)/13=3/13 всех собранных огурцов.
По условию задачи собрали 52 кг огурцов.
Значит, чтобы найти, сколько огурцов засолили, необходимо найти 3/13 от 52.
3/13•52=(3•52)/13=(3•13•4)/13=3•4=12 (кг) – огурцов засолили.
Ответ: 12 кг.

*Цитирирование задания со ссылкой на учебник производится исключительно в учебных целях для лучшего понимания разбора решения задания.
*К сожалению, временные проблемы с публикацией комментариев с мобильных устройств.