🔥ГДЗ под запретом?

Проверьте себя Пункт 2 ГДЗ Виленкин Жохов 6 класс Часть 1, Просвещение (Математика)

Решение #1 (Учебник 2023)

Изображение Проверьте себя Пункт 2 ГДЗ Виленкин Жохов 6 класс Часть 1, Просвещение
Дополнительное изображение
Дополнительное изображение
Дополнительное изображение
Дополнительное изображение

Решение #2 (Учебник 2023)

Изображение Проверьте себя Пункт 2 ГДЗ Виленкин Жохов 6 класс Часть 1, Просвещение
Дополнительное изображение
Дополнительное изображение

Рассмотрим вариант решения задания из учебника Виленкин, Жохов, Чесноков 6 класс, Просвещение:
Проверочная работа № 1
1. Переведите десятичную дробь в проценты:
а) 0,3; б) 5,4; в) 0,324.
2. Представьте проценты в виде десятичной дроби:
а) 4 %; б) 246 %; в) 7,3 %.
3. Какие из утверждений верны?
а) 1 мм составляет 1 % от 1 дм;
б) 1 м составляет 1 % от 1 км;
в) 100 см^2 составляют 1 % от 1 м^2;
г) 1 а составляет 1 % от 1 га;
д) 1 мм^2 составляет 1 % от 1 дм^2;
е) 1 см^3 составляет 1 % от 1 м^3.
4. От плитки шоколада массой 100 г сначала отломили 10 %, а затем ещё 10 % оставшейся части.
а) Какова масса первого отломленного от шоколадки кусочка?
б) Какова масса второго отломленного от шоколадки кусочка?
в) Сколько всего процентов шоколадки отломили?
Проверочная работа № 2
1. Найдите:
а) 3 % от 15; в) 130 % от 4,5; д) 0,6 % от 20 кг;
б) 0,12 % от 4; г) 25 % от 3 246 р.; е) 4 % от 2 ч 15 мин.
2. Сколько человек было в кинотеатре, если 3 % всех зрителей составляли 15 человек?
3. В парке 2400 деревьев, 30 % всех деревьев составляют берёзы, 10 % всех берёз были посажены волонтёрами.
а) Сколько берёз в парке?
б) Сколько берёз посадили волонтёры?
в) Какой процент составляют берёзы, посаженные волонтёрами, от числа всех деревьев в парке?
Проверочная работа № 3
1. В различных банках были открыты вклады на год. В таблице представлены данные о суммах вкладов и начислениях в конце года по каждому вкладу.
Под какую процентную ставку был открыт каждый вклад? В каком банке наиболее выгодно открыть вклад на год?
2. Сравните:
а) 20 % от 100 и 5 % от 1000;
б) 50 % от 300 000 и 150 % от 20 000;
в) 10 % от 5,6 и 0,1 % от 560.
3. Найдите число, если:
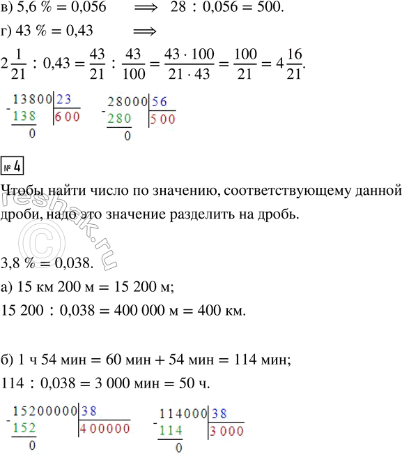
а) 23 % его равны 138; в) 5,6 % его равны 28;
б) 0,17 % его равны 5,1; г) 43 % его равны 2 1/21.
4. Найдите величину, если 3,8 % от неё равны:
а) 15 км 200 м; б) 1 ч 54 мин.

*Цитирирование задания со ссылкой на учебник производится исключительно в учебных целях для лучшего понимания разбора решения задания.
*К сожалению, временные проблемы с публикацией комментариев с мобильных устройств.