Упр.45.5 ГДЗ Мордкович 10-11 класс (Алгебра)
Решение #1
Решение #2

Рассмотрим вариант решения задания из учебника Мордкович, Семенов 11 класс, Мнемозина:
45.5
a) log2 (5x - 9) < = log2 (3x + 1);
Р±) log0,4 (12x + 2) > = log0,4 (10x + 16);
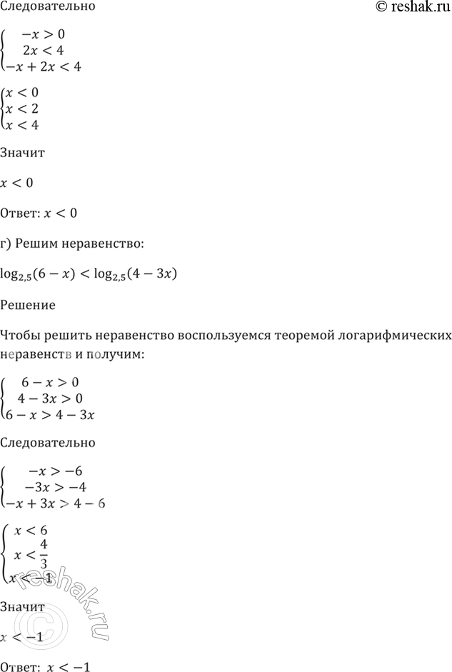
РІ) log1/3 (-x) > log1/3 (4 - 2x);
Рі) log2,5 (6 - x) < log2,5 (4 - 3x).
Похожие решебники
Популярные решебники 11 класс Все решебники
*размещая тексты в комментариях ниже, вы автоматически соглашаетесь с пользовательским соглашением