Упр.45.6 ГДЗ Мордкович 10-11 класс (Алгебра)
Решение #1
Решение #2

Рассмотрим вариант решения задания из учебника Мордкович, Семенов 11 класс, Мнемозина:
45.6
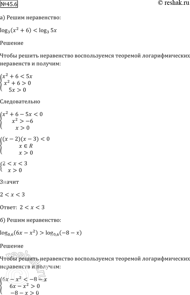
a) log3 (x^2 + 6) < log3 5x;
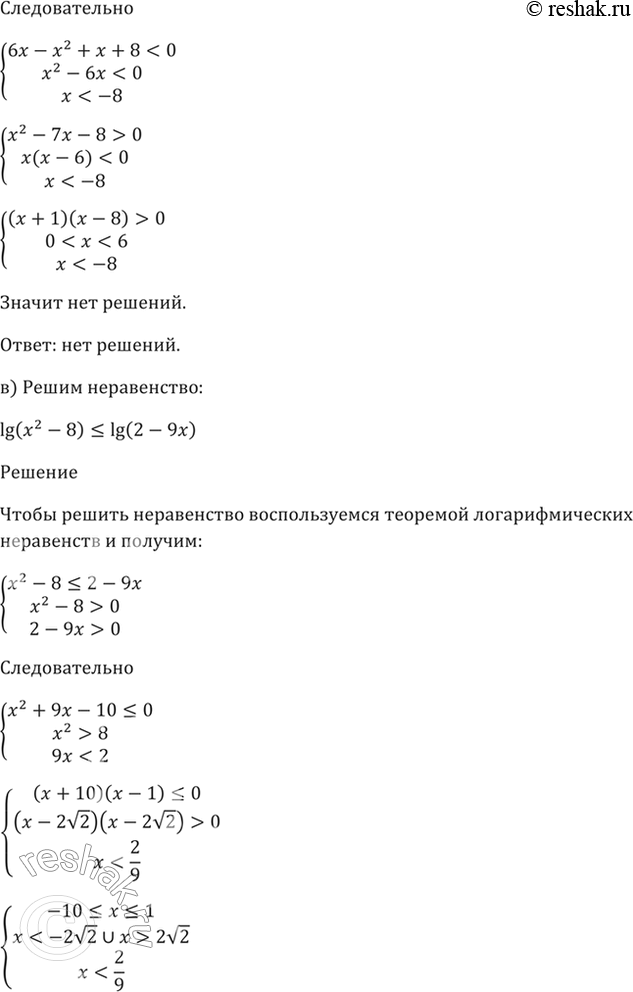
Р±) log0,6 (6x - x^2) > log0,6 (-8 - x);
РІ) lg (x^2 - 8) < = lg(2 - 9x);
г) logкорень(2) (x^2 + 10x) > = logкорень(2) (x - 14).
Похожие решебники
Популярные решебники 11 класс Все решебники
*размещая тексты в комментариях ниже, вы автоматически соглашаетесь с пользовательским соглашением