Упр.45.8 ГДЗ Мордкович 10-11 класс (Алгебра)
Решение #1
Решение #2

Рассмотрим вариант решения задания из учебника Мордкович, Семенов 11 класс, Мнемозина:
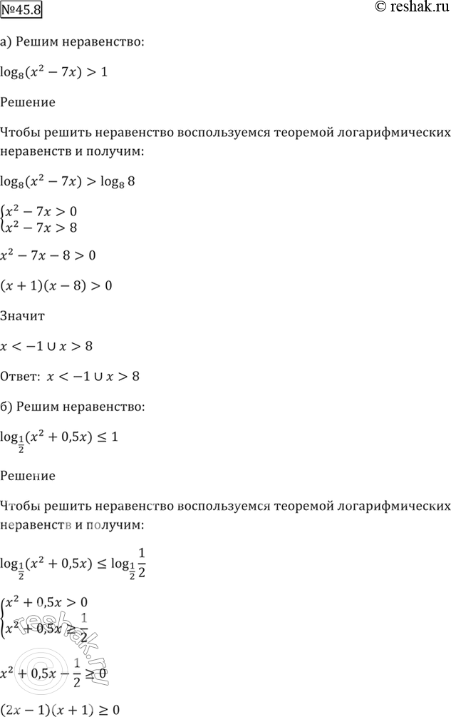
45.8
a) log8 (x^2 - 7x) > 1;
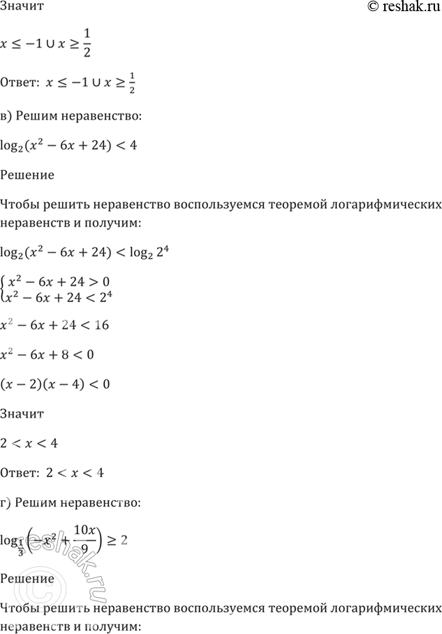
6) log1/2 (x^2 + 0,5x) < = 1;
РІ) log2 (x^2 - 6x + 24) < 4;
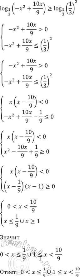
Рі) log1/3 (-x^2 + 10x/9) > = 2.
Похожие решебники
Популярные решебники 11 класс Все решебники
*К сожалению, временные проблемы с публикацией комментариев с мобильных устройств.