Упр.38.9 ГДЗ Мордкович 10-11 класс (Алгебра)
Решение #1
Решение #2

Рассмотрим вариант решения задания из учебника Мордкович, Семенов 11 класс, Мнемозина:
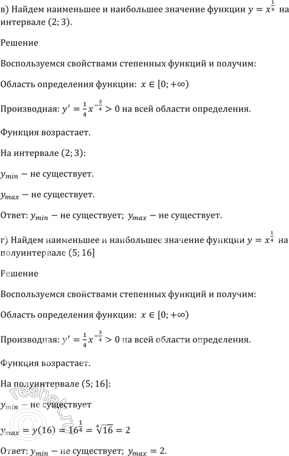
38.9 Найдите наименьшее и наибольшее значения функции у = х^1/4:
а) на отрезке [0; 1];
б) на луче [1; +бесконечность);
в) на интервале (2; 3);
г) на полуинтервале (5; 16].
Похожие решебники
Популярные решебники 11 класс Все решебники
*размещая тексты в комментариях ниже, вы автоматически соглашаетесь с пользовательским соглашением