Упр.38.10 ГДЗ Мордкович 10-11 класс (Алгебра)
Решение #1
Решение #2

Рассмотрим вариант решения задания из учебника Мордкович, Семенов 11 класс, Мнемозина:
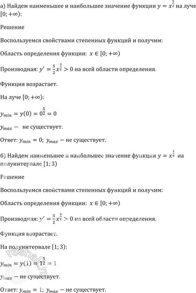
38.10 Найдите наименьшее и наибольшее значения функции у = х^5/2:
а) на луче [0; +бесконечность);
б) на полуинтервале [1; 3);
в) на отрезке [1; 2];
г) на полуинтервале (6; 8].
Похожие решебники
Популярные решебники 11 класс Все решебники
*К сожалению, временные проблемы с публикацией комментариев с мобильных устройств.