Упр.38.11 ГДЗ Мордкович 10-11 класс (Алгебра)
Решение #1
Решение #2

Рассмотрим вариант решения задания из учебника Мордкович, Семенов 11 класс, Мнемозина:
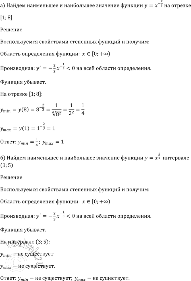
38.11 Найдите наименьшее и наибольшее значения функции у = х^-2/3:
а) на отрезке [1; 8];
б) на интервале (3; 5);
в) на луче [1; +бесконечность);
г) на полуинтервале (0; 1].
Похожие решебники
Популярные решебники 11 класс Все решебники
*размещая тексты в комментариях ниже, вы автоматически соглашаетесь с пользовательским соглашением