Упр.37.21 ГДЗ Мордкович 10-11 класс (Алгебра)
Решение #1
Решение #2

Рассмотрим вариант решения задания из учебника Мордкович, Семенов 11 класс, Мнемозина:
37.21
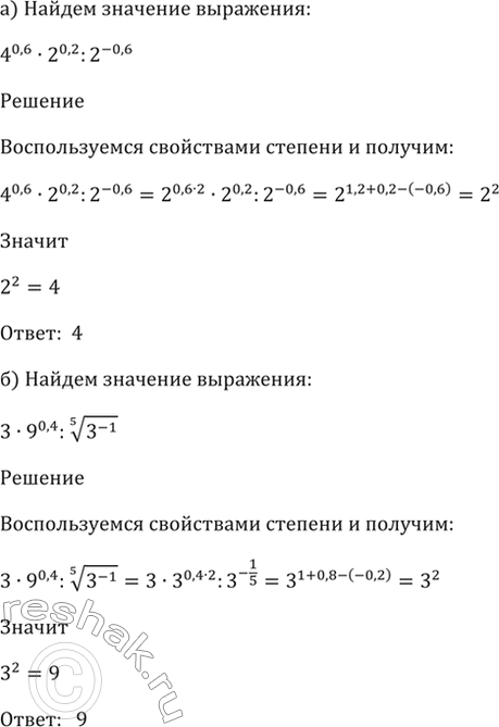
а) 4^0,6 * 2^0,2 / 2^-0,6;
б) 3 * 9^0,4 / (5)корень(3^-1);
в) 4^1/3 * 2^(1 2/3) / 4^-1/3;
г) 8^-1/3 * 16^1/3 / (3)корень(2).
Похожие решебники
Популярные решебники 11 класс Все решебники
*размещая тексты в комментариях ниже, вы автоматически соглашаетесь с пользовательским соглашением