Упр.37.15 ГДЗ Мордкович 10-11 класс (Алгебра)
Решение #1
Решение #2

Рассмотрим вариант решения задания из учебника Мордкович, Семенов 11 класс, Мнемозина:
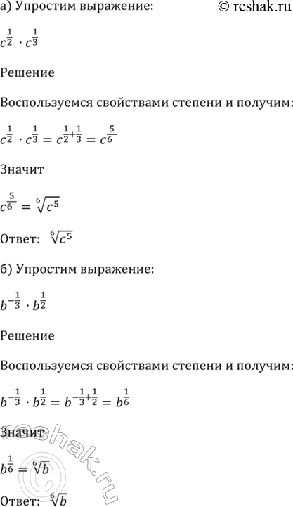
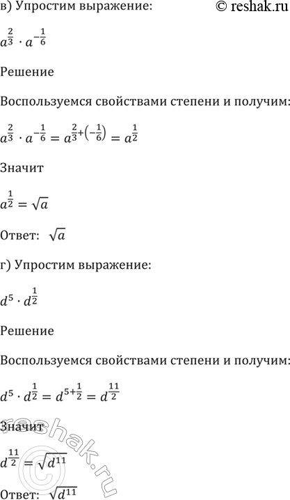
37.15 Упростите выражение:
а) c^1/2 * c^1/3;
б) b^-1/3 * b^1/2;
в) a^2/3 * a^-1/6;
г) d^5 * d^1/2.
Похожие решебники
Популярные решебники 11 класс Все решебники
*К сожалению, временные проблемы с публикацией комментариев с мобильных устройств.