Упр.37.18 ГДЗ Мордкович 10-11 класс (Алгебра)
Решение #1
Решение #2

Рассмотрим вариант решения задания из учебника Мордкович, Семенов 11 класс, Мнемозина:
37.18
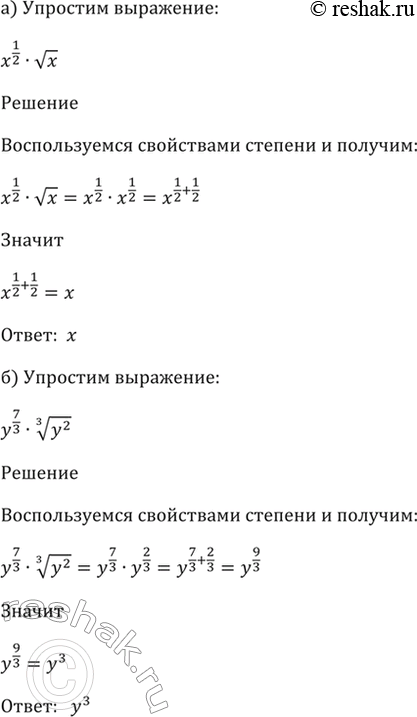
а) x^1/2 * корень(x);
б) y^7/3 * (3)корень(y^2);
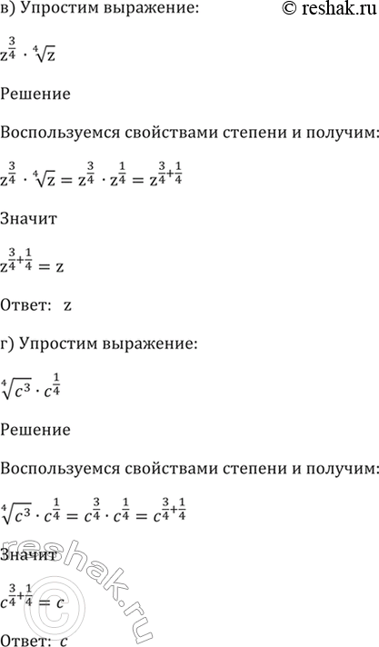
в) z^3/4 * (4)корень(z);
г) (4)корень(c^3) * c^1/4.
Похожие решебники
Популярные решебники 11 класс Все решебники
*размещая тексты в комментариях ниже, вы автоматически соглашаетесь с пользовательским соглашением