Упр.37.14 ГДЗ Мордкович 10-11 класс (Алгебра)
Решение #1
Решение #2

Рассмотрим вариант решения задания из учебника Мордкович, Семенов 11 класс, Мнемозина:
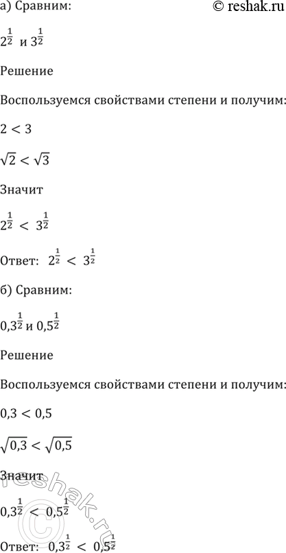
37.14 Сравните:
а) 2^1/2 и З^1/2;
б) 0,3^1/2 и 0,5^1/2;
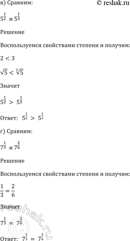
в) 5^1/2 и 5^1/3;
г) 7^1/3 и 7^2/6.
Похожие решебники
Популярные решебники 11 класс Все решебники
*размещая тексты в комментариях ниже, вы автоматически соглашаетесь с пользовательским соглашением