Упр.31.5 ГДЗ Мордкович 10-11 класс (Алгебра)
Решение #1
Решение #2

Рассмотрим вариант решения задания из учебника Мордкович, Семенов 10-11 класс, Мнемозина:
31.5
а) у = x^3 - Зх^2 + 2;
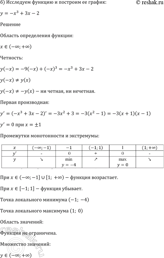
б) у = -х^3 + Зх - 2;
в) у = -x^3 + 6x^2 - 5;
г) у = х^3 - Зх + 2.
Похожие решебники
Популярные решебники 10-11 класс Все решебники
*размещая тексты в комментариях ниже, вы автоматически соглашаетесь с пользовательским соглашением