Упр.31.4 ГДЗ Мордкович 10-11 класс (Алгебра)
Решение #1
Решение #2

Рассмотрим вариант решения задания из учебника Мордкович, Семенов 10-11 класс, Мнемозина:
31.4
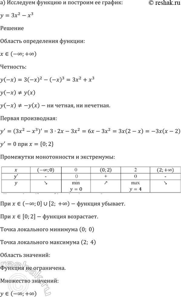
а) У = Зx^2 - x^3;
б) у = -9х + x^3;
в) у = х^3 + Зx^2;
г) у = Зх - х^3.
Похожие решебники
Популярные решебники 10-11 класс Все решебники
*размещая тексты в комментариях ниже, вы автоматически соглашаетесь с пользовательским соглашением