Упр.31.9 ГДЗ Мордкович 10-11 класс (Алгебра)
Решение #1
Решение #2

Рассмотрим вариант решения задания из учебника Мордкович, Семенов 10-11 класс, Мнемозина:
31.9
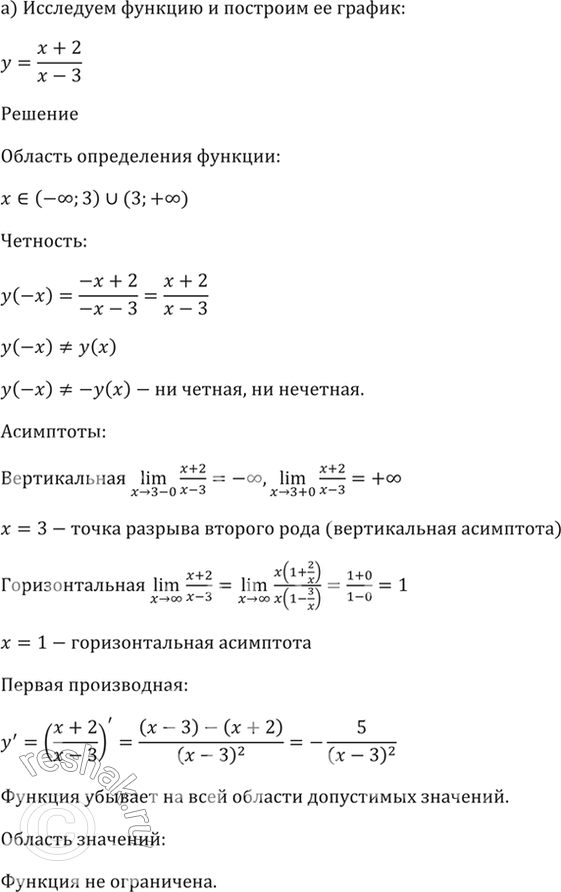
а) У = (x + 2) / (х - 3);
б) у = (3x - 4) / (х - 2);
в) y = (x - 3) / (x + 1);
г) y = (2х + 1) / (x + 2).
Похожие решебники
Популярные решебники 10-11 класс Все решебники
*размещая тексты в комментариях ниже, вы автоматически соглашаетесь с пользовательским соглашением