Упр.28.25 ГДЗ Мордкович 10-11 класс (Алгебра)
Решение #1
Решение #2

Рассмотрим вариант решения задания из учебника Мордкович, Семенов 11 класс, Мнемозина:
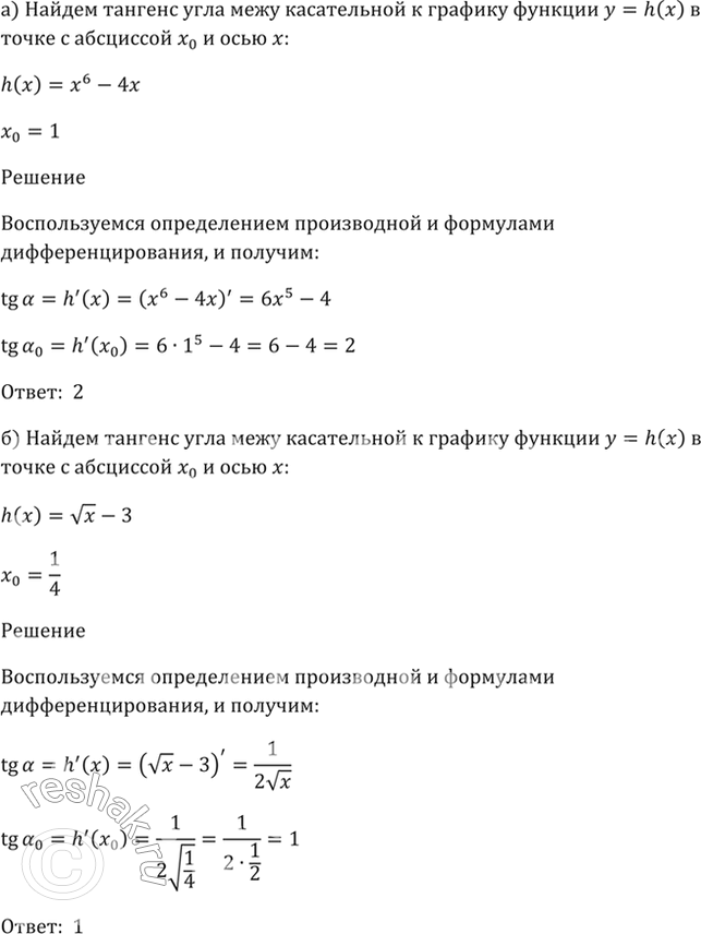
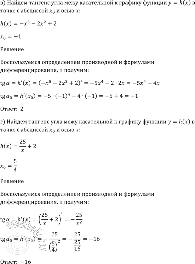
28.25 Найдите тангенс угла между касательной у = h(x) в точке с абсциссой х0 и осью х:
a) h(x) = х^6 - 4х, х0 = 1;
б) h(x) = корень(x) - 3, х0 = 1/4;
в) h(x) = -х^5 - 2х^2 + 2, х0 = -1;
г) h(x) = 25/x + 2, x0 = 5/4.
Похожие решебники
Популярные решебники 11 класс Все решебники
*размещая тексты в комментариях ниже, вы автоматически соглашаетесь с пользовательским соглашением