Упр.28.20 ГДЗ Мордкович 10-11 класс (Алгебра)
Решение #1
Решение #2

Рассмотрим вариант решения задания из учебника Мордкович, Семенов 11 класс, Мнемозина:
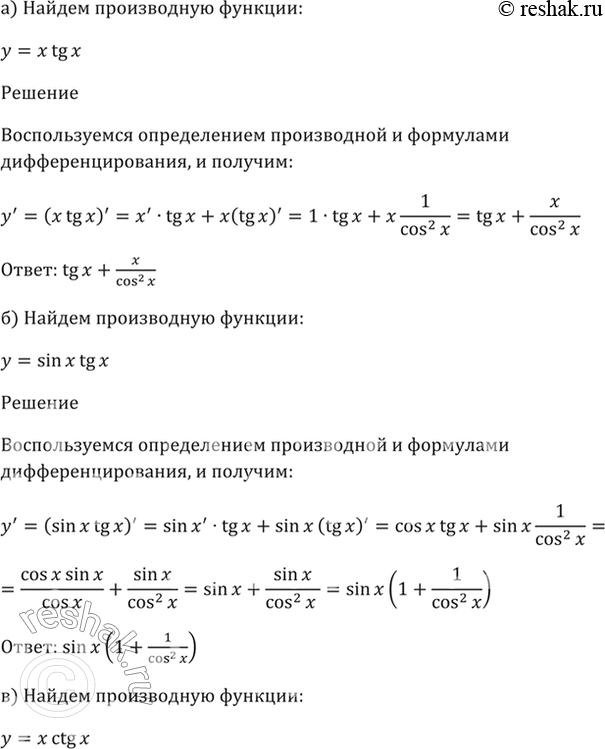
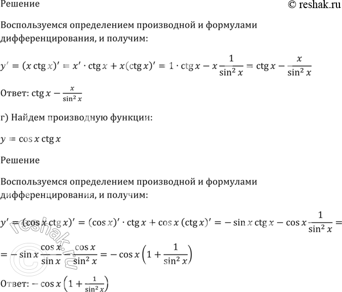
28.20
а) y = xtg x;
б) у = sin x * tg x;
в) y = xctg x;
г) у = cos x * ctg x.
Похожие решебники
Популярные решебники 11 класс Все решебники
*размещая тексты в комментариях ниже, вы автоматически соглашаетесь с пользовательским соглашением