Упр.28.21 ГДЗ Мордкович 10-11 класс (Алгебра)
Решение #1
Решение #2

Рассмотрим вариант решения задания из учебника Мордкович, Семенов 11 класс, Мнемозина:
28.21 Найдите значение производной функции в точке х0:
а) у = х^2 + 2x - 1, x0 = 0;
б) у = х^3 - Зx + 2, x0 = -1;
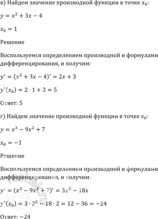
в) y = х^2 + Зx - 4, х0 = 1;
г) у = х^3 - 9x^2 + 7, x0 = 2.
Похожие решебники
Популярные решебники 11 класс Все решебники
*размещая тексты в комментариях ниже, вы автоматически соглашаетесь с пользовательским соглашением