Упр.28.22 ГДЗ Мордкович 10-11 класс (Алгебра)
Решение #1
Решение #2

Рассмотрим вариант решения задания из учебника Мордкович, Семенов 11 класс, Мнемозина:
28.22
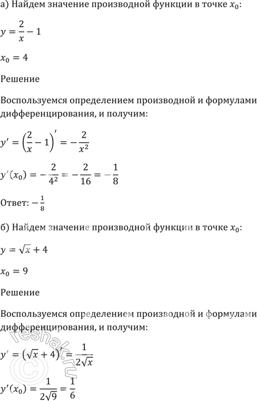
а) у = 2/x - 1, x0 = 4;
б) y = корень(x) + 4, x0 = 9;
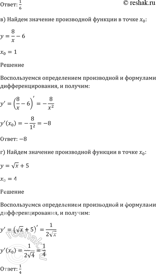
в) у = 8/x - 6, x0 = 1;
г) у = корень(х) + 5, х0 = 4.
Похожие решебники
Популярные решебники 11 класс Все решебники
*размещая тексты в комментариях ниже, вы автоматически соглашаетесь с пользовательским соглашением