Упр.28.30 ГДЗ Мордкович 10-11 класс (Алгебра)
Решение #1
Решение #2

Рассмотрим вариант решения задания из учебника Мордкович, Семенов 11 класс, Мнемозина:
28.30
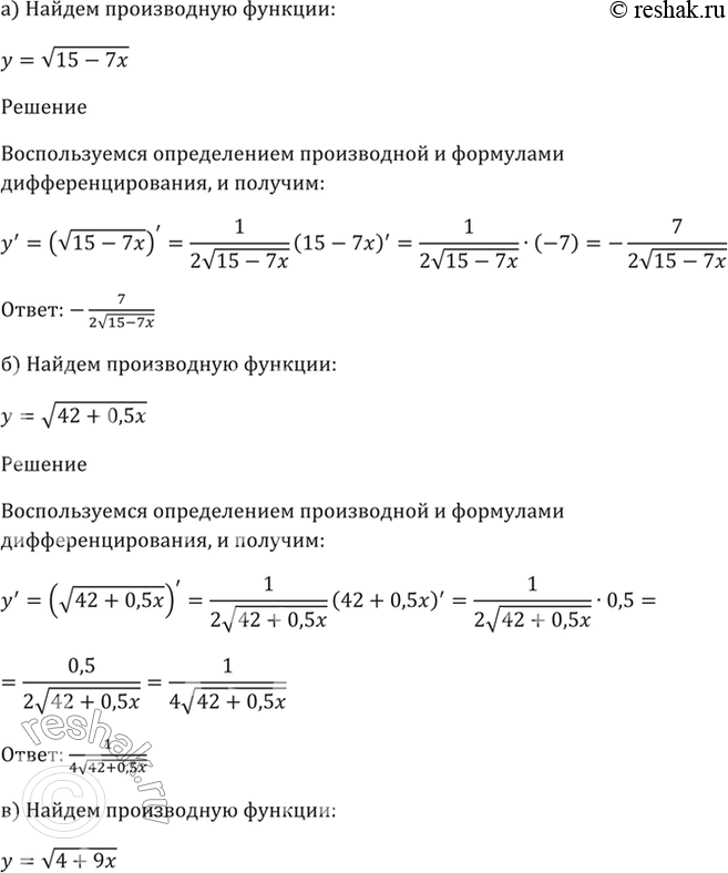
а) у = корень(15 - 7x);
б) у = корень(42 + 0,5x);
в) у = корень(4 + 9x);
г) y = корень(50 - 0,2x).
Похожие решебники
Популярные решебники 11 класс Все решебники
*размещая тексты в комментариях ниже, вы автоматически соглашаетесь с пользовательским соглашением