Упр.28.17 ГДЗ Мордкович 10-11 класс (Алгебра)
Решение #1
Решение #2

Рассмотрим вариант решения задания из учебника Мордкович, Семенов 11 класс, Мнемозина:
28.17
а) y = (1/x + 1)(2x - 3);
б) у = корень(х)cos х;
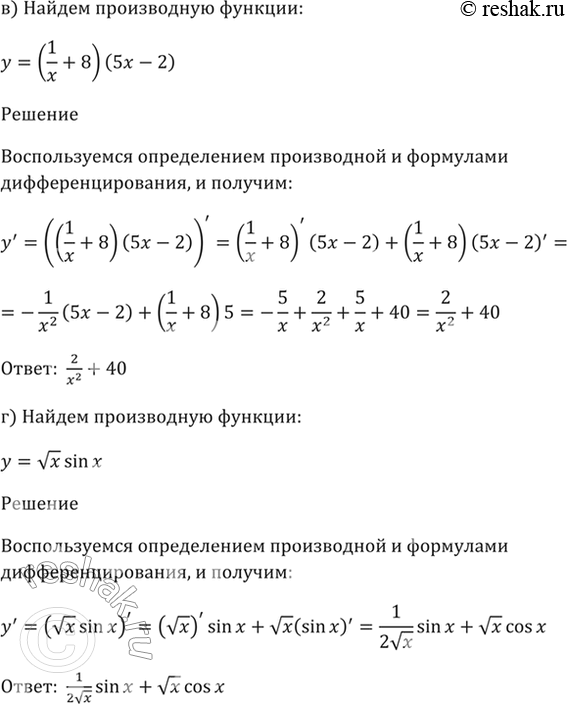
в) y = (1/x + 8)(5x - 2);
г) y = корень(x)sin x.
Похожие решебники
Популярные решебники 11 класс Все решебники
*К сожалению, временные проблемы с публикацией комментариев с мобильных устройств.